东风天锦污染清除深度保洁车,程力威牌污染清除深度保洁车、道路污染清除车,基于程力人数十载的生产制造的研发 经验,彻底解决现有装备无法有效对道路积垢、板结、油污等污 染物进行清除的难题,从源头上遏制道路扬尘,实现席地而坐, 路见本色。可广泛应用于道路、机场、码头、货场、电厂、钢厂、 矿山、广场等重要场合的深度清洁以及核、生化等毒害物质的清 除,是海绵城市不可或缺的重要装备(透水、排水性道路机能恢 复),也是洪涝等灾害抢险救援的高效利器。
东风天锦污染清除深度保洁车多方位图片展示:
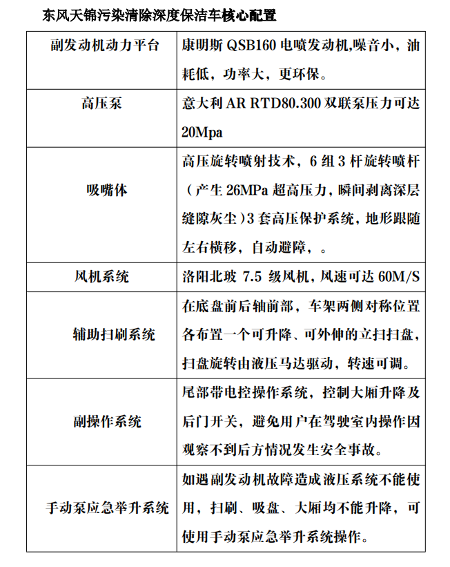
东风天锦污染清除深度保洁车产品优势:
(1)、超净真空回收,对路面清洁效果突出,可完全、彻底地清除道 路积垢、淤泥、油污、重金属,无污水残留与外泄;
(2)、配有扫把及喷嘴,可对路沿石进行清扫;
(3)、采用康明斯 160 马力电喷发动机副发设计,环保性能突出,动 力强劲;
(4) 、具备透/排水性道路机能恢复功能,产品作业效果远超国外同 类产品;
(5)、功能强大,单台设备可替代清扫、洗扫、冲刷、吸污等成套传 统保洁设备,综合经济性高;
(6)、作业频次较传统联合作业方式大幅减少,单次深度污染清除效 果保持时间可达 5-15 天;
(7)、满足钢铁、煤矿等厂区及港口、码头等工业场合道路深度保洁, 从源头遏制道路扬尘;
(8)、 一机多能:具备深度清洁、应急快速清洁工作模式;尾部可选配臂架抽吸装置,可联接抽吸软管,进行砂石、土壤、水等物料 的快速抽吸作业;可选配手持式清洗器,用于人行道的深度清洁;
(9)、智能化、人性化操作:360 度视频监控及智能防撞系统;
售后服务承诺:
1 、保修年限、范围、保修条件
有关底盘部分和副发动机的售后服务由使用单位在本地技术服务站进行维修(不在上装保修范围内)。改装部分由我公司实行“三包”,质保期 12个月,易损件除外,在保修期内车辆发生的质量问题(人为损坏除外)由我公司免费维修。质保期满后,我公司对其产品实行终生维护,工时费、差旅费、修理费仅按成本计算。
2 、解决问题、排除故障(技术支持)
当所供车辆发生故障时,接到用户故障电话后,解决质量或操作问题响应时间 24 小时,邮件寄出时间 72 小时,当需要售后人员上门解决问题时,我公司售后服务部人员将在 72 小时内赶到现场提供服务。
备注:以上所列参数供用户选购参考,本公司保留改进产品的权利。厂家服务电话:18995971999谢经理










